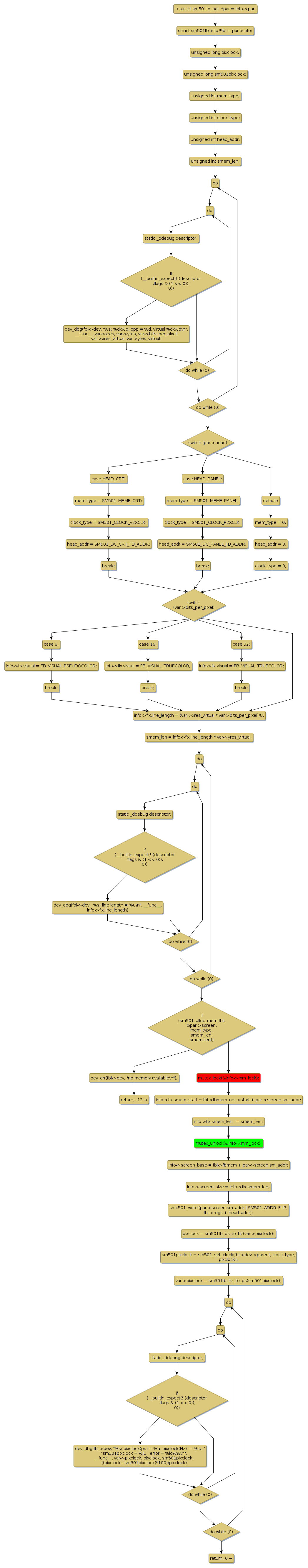
Instance Verification Kit (IVK)
mutex lock @ [11355+27+/linux-3.19-rc1/drivers/video/fbdev/sm501fb.c]
Instance Signature: mm_lock
|
The Matching Pair Graph:
|
|
Function Name
|
Control Flow Graph (CFG)
|
Events Flow Graph (EFG)
|
Source Correspondence
|
|
sm501fb_set_par_common
|
|
|
[9827+22+/linux-3.19-rc1/drivers/video/fbdev/sm501fb.c]
|